近日,New Phytologist在线发表题为“The regulatory module MdBZR1–MdCOL6 mediates brassinosteroid- and light-regulated anthocyanin synthesis in apple”的研究论文,系统地阐明了苹果MdBZR1–MdCOL6模块整合光和BR信号以调控苹果花青苷生物合成的分子机制。园艺科学与工程学院果树种质资源与遗传育种团队陈学森教授和王楠副教授为论文通讯作者,博士生王意程为论文第一作者。
花青苷(Anthocyanins)是植物中由苯丙氨酸代谢途径合成的一种次生代谢产物,广泛分布于各类植物的不同组织和器官内。花青苷不仅能使许多植物的花、果实等呈现鲜艳的红色、紫色或蓝色,而且在人体抗氧化、预防心脑血管疾病及抗肿瘤等方面成效显著。因此,阐明调控果实中花青苷合成的分子机制将为果实营养品质的遗传改良提供可行途径。
花青苷合成除了受到一系列结构基因和转录因子的调控外,还受光照、糖、激素、pH、温度等因素的支配。其中,光信号能够整合温度、激素等多种途径协同调节植物中花青苷的积累。已有研究初步证实油菜素内酯(BR)影响黄酮类化合物的合成,并且BRs可通过抑制黄酮化合物合成增加拟南芥对紫外光UV-B辐射的敏感性。BRASSINAZOLE-RESISTANT 1(BZR1)是BR信号途径的中枢调节因子,可整合来自多种途径的信号以协调植物发育。然而,BZR1对花青苷生物合成的作用研究还相对较少。
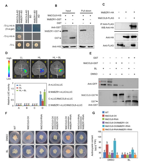
该研究首次揭示了由苹果MdBZR1和B-box蛋白MdCOL6介导的光与BR信号通路之间的拮抗关系。外源施加芸苔素内酯(BL,活性最高的BR)能够抑制高光诱导的红肉苹果幼苗中花青苷的积累,而光照强度的增加降低了内源BR的含量。MdBZR1过表达抑制苹果植株中花青苷的合成。暴露于高光强度可促使去磷酸化MdBZR1(活性形式)蛋白降解,导致功能受损。转录组数据分析结合酵母单杂交试验(Y1H)、凝胶阻滞实验(EMSA)和双荧光素酶报告试验表明,MdBZR1为MdCOL6的上游抑制因子,而MdCOL6正调控苹果植株中花青苷的合成。此外,MdBZR1通过与MdCOL6互作,减弱其对花青苷合成相关结构基因MdUFGT和MdANS的转录激活,从而负调控MdCOL6介导的花青苷积累(图1)。

图1 MdBZR1负调控MdCOL6介导的花青苷合成
该研究建立了以MdBZR1–MdCOL6复合体为核心的分子调控模型(图2),通过整合BR和光信号以调节苹果中花青苷的生物合成。阐明了花青苷生物合成调控过程中光和BR信号整合的分子基础,为苹果果实营养品质的遗传改良提供理论依据。

图2 MdBZR1-MdCOL6复合体调节花青苷合成的工作模型
该研究得到了国家自然科学基金、江苏省自然科学基金、山东省农业良种工程和中国博士后科学基金等项目支持。
文章链接:https://nph.onlinelibrary.wiley.com/doi/10.1111/nph.18779
编 辑:万 千
审 核:贾 波








