近日,林学院高鹏教授课题组在Journal of Environmental Management在线发表了题为The soil microbial necromass carbon and the carbon pool stability drive a stronge priming effect following vegetation restoration 的研究论文,高鹏教授和张子胥副教授为文章的共同通讯作者,博士研究生郝茗和硕士研究生王贵芳为共同第一作者,beat365英国官方网站为第一完成单位。
目前,以人工造林为主的植被恢复与防护林建设工程是缓解气候变化、改善土壤碳库质量、提高陆地生态系统固碳增汇功能的有效方法,植被恢复下土壤有机碳库激发效应及其影响是其重要的关键机制。然而,不同年限植被恢复如何通过影响土壤碳库稳定性,进而改变土壤激发效应的科学问题尚未得到解答。
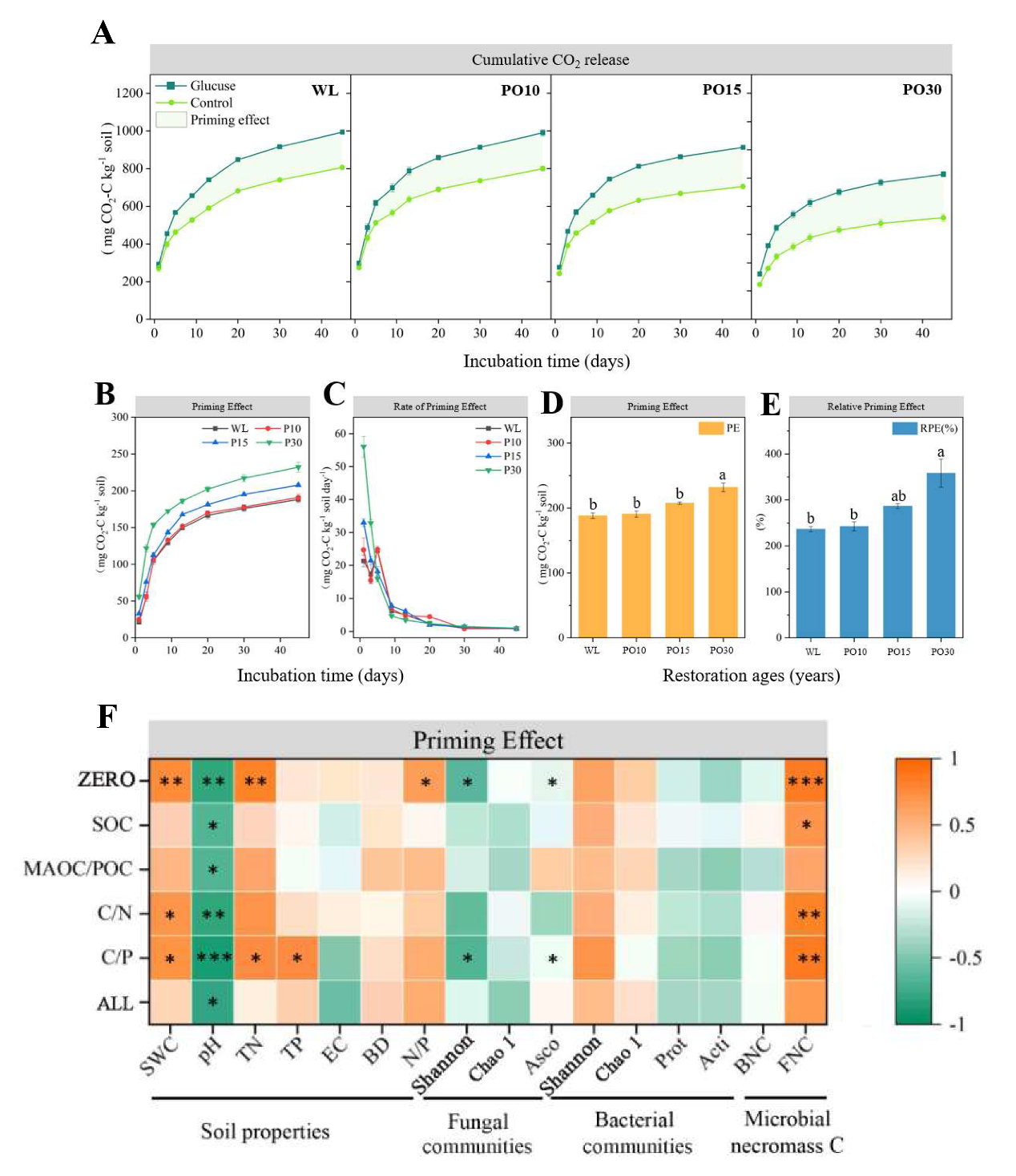
因此,本研究选取中国北方土石山区不同恢复年限(10年、15年和30年)侧柏林土壤为研究对象,通过13C标记葡萄糖溶液-土壤激发效应实验、氨基糖微生物残体碳测定实验和高通量DNA序列分析方法,测定土壤理化性质、微生物群落结构、微生物残体碳和土壤有机碳组分,并进行了45天的激发效应室内培养实验,研究探讨了不同植被恢复年限侧柏林土壤激发效应变化特征及其影响机制。研究发现,随着植被恢复年龄的增加,土壤微生物群落丰富度提高,微生物残体碳含量增加,土壤碳库趋于稳定;相对稳定的土壤碳库更容易受到外部碳输入的影响产生更强的土壤正激发效应。项目研究对于揭示森林植被恢复与防护林工程影响土壤生态系统碳平衡和碳循环原理、准确预测气候变化中SOC的动态变化具有重要指导意义。

图1.不同年限恢复植被土壤激发效应变化特征及影响机制
该研究得到中央财政林业科技推广示范项目,山东高速林业科技创新项目和国家林业和草原局泰山森林生态系统国家定位观测研究站项目的资助支持。
论文链接:https://doi.org/10.1016/j.jenvman.2023.119859
编 辑:万 千
审 核:贾 波








